بيت » الصناعات » المنتجات الطبية/طب الأسنان » غلاف إلكتروني مطبوع ثلاثي الأبعاد - التفاعل بين الإنسان والحاسوب

غلاف إلكتروني مطبوع ثلاثي الأبعاد - التفاعل بين الإنسان والحاسوب

رسالتك

facebook sharing button
twitter sharing button
line sharing button
wechat sharing button
linkedin sharing button
pinterest sharing button
whatsapp sharing button
sharethis sharing button

'إن القدرة على تكرار حاسة اللمس ودمجها في مجموعة متنوعة من التقنيات تفتح إمكانيات جديدة للتفاعل بين الإنسان والحاسوب والتجارب الحسية المتقدمة التي لديها القدرة على إحداث ثورة في الصناعة وتحسين نوعية الحياة للأشخاص ذوي الإعاقة، ' قال الدكتور أخيليش جهاروار، أستاذ ومدير الأبحاث في قسم الهندسة الطبية الحيوية.

1

المؤلفون الرئيسيون لهذه الورقة هم كيفاليا ديو، الطالب السابق للدكتور جهاروار والآن عالم في Axent Biosciences، وشوناك روي، الباحث السابق في برنامج فولبرايت نهرو في مختبر جهاروار.


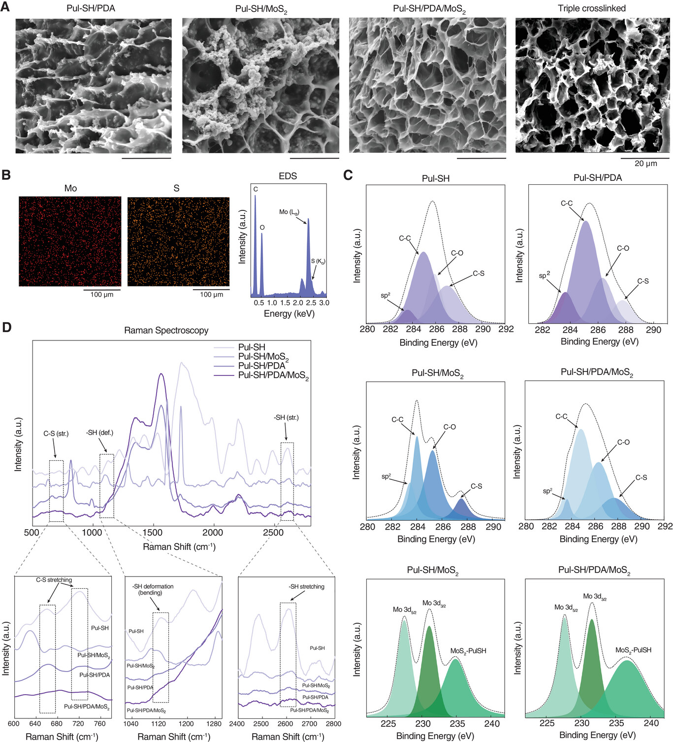
يتمثل التحدي في تصنيع الجلد الإلكتروني في تطوير مواد متينة وتحاكي مرونة الجلد البشري، وتتضمن قدرات الاستشعار الكهربي الحيوي، وتكون مناسبة للأجهزة التي يمكن ارتداؤها أو زرعها.وقال ديو: 'في الماضي، كانت صلابة هذه الأنظمة عالية جدًا بالنسبة لأنسجة الجسم، مما أعاق نقل الإشارة وخلق عدم تطابق ميكانيكي في الواجهة الحيوية اللاأحيائية'.نجح الباحثون في معالجة أحد القيود الرئيسية في مجال الإلكترونيات الحيوية المرنة من خلال تقديم استراتيجية 'الربط الثلاثي' في نظام قائم على الهيدروجيل.

2

إن استخدام الهلاميات المائية ذات الهندسة النانوية يحل بعض التحديات في عملية طباعة الجلد الإلكتروني ثلاثي الأبعاد.الهيدروجيل قادر على تقليل اللزوجة تحت ضغط القص أثناء عملية إنشاء الجلد الإلكتروني، مما يسهل التعامل معه والتلاعب به.يقول الفريق إن هذه الميزة تساعد في بناء هياكل إلكترونية معقدة ثنائية وثلاثية الأبعاد، وهو جانب مهم لتكرار الطبيعة المتعددة الأوجه لجلد الإنسان.


استخدم الباحثون أيضًا 'العيوب الذرية' في المكونات النانوية ثاني كبريتيد الموليبدينوم (مادة بها عيوب في تركيبها الذري تسمح بتوصيل كهربائي عالي) وجسيمات البوليدوبامين النانوية لمساعدة الجلد الإلكتروني على الالتصاق بالأنسجة الرطبة.


3

يوضح روي: 'هذه الجسيمات النانوية من ثاني كبريتيد الموليبدينوم المصممة خصيصًا تعمل كعامل تشابك، وتشكل هيدروجيل، وتمنح الجلد الإلكتروني التوصيل الكهربائي والحراري. نحن أول من أبلغ عن استخدامه كمكون رئيسي، وقدرة المادة على الالتصاق يعد استخدام الأنسجة الرطبة أمرًا مهمًا بشكل خاص لتطبيقات الرعاية الصحية المحتملة، حيث يحتاج الجلد الإلكتروني إلى التوافق مع الأسطح البيولوجية الرطبة الديناميكية والالتصاق بها.'


ومن بين المتعاونين الآخرين باحثون من مجموعة الدكتور ليمي تيان في قسم الهندسة الطبية الحيوية بجامعة تكساس إيه آند إم والدكتور أميت جايسوال من معهد ماندي للتكنولوجيا في الهند.


إن التطبيقات المستقبلية للجلد الإلكتروني واسعة النطاق، بما في ذلك الأجهزة الصحية التي يمكن ارتداؤها والتي يمكنها مراقبة العلامات الحيوية بشكل مستمر مثل الحركة ودرجة حرارة الجسم ومعدل ضربات القلب وضغط الدم.ستوفر هذه الأجهزة تعليقات للمستخدمين وتساعدهم في تحسين المهارات الحركية والتنسيق


تعد شركة 3D SHAPING واحدة من أبرز خبراء النماذج الأولية السريعة في الصين.

روابط سريعة

اتصل بنا

حقوق الطبع والنشر © 2023 3D SHAPING.التكنولوجيا بواسطة leadong.com Sitemap